企业内部控制实务
主讲老师 汤风琴
第一章 资金活动内部控制实务
第一节 资金活动的主要流程及主要风险
根据《企业内部控制应用指引》,本课程所称资金活动,是指企业筹资、投资和资金营运等活动的总称。

资金活动内部控制的核心关注点:
资金实物安全管理;
资金使用科学决策;
核算披露准确及时。
第二节 筹资活动的主要流程及主要风险
一、主要流程

筹资活动的业务流程示例
二、主要风险及控制措施
(一)主要风险
第一,缺乏完整的筹资战略规划导致的风险;
第二,缺乏对企业资金现状的全面认识导致的风险,如增加不必要的财务成本;
第三,缺乏完善的授权审批制度导致的风险,如筹资程序不完整或程序错误;
第四,缺乏对筹资条款的认真审核导致的风险,筹资协议;
第五,因无法保证支付筹资成本导致的风险;
第六,缺乏严密的跟踪管理制度导致的风险。
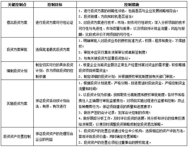
(二)关键控制点、控制目标与控制措施

(三)筹资活动的会计控制
一是对筹资业务进行准确的账务处理;
二是对筹资合同、收款凭证、入库凭证等,应妥善保管;
三是企业会计部门应做好具体资金管理工作,随时掌握资金情况。
第三节 投资活动的主要流程及主要风险
一、主要流程

投资活动的业务流程示例
二、主要风险及控制措施
(一)主要风险
第一,投资活动与企业战略不符带来的风险;
第二,投资与筹资在资金数量、期限、成本与收益上不匹配的风险;
第三,投资活动忽略资产结构与流动性的风险;
第四,缺乏严密的授权审批制度和不相容职务分离制度的风险;
第五,缺乏严密的投资资产保管与会计记录的风险。
(二)关键控制点、控制目标与控制措施

(三)投资活动的会计控制
一是企业必须按照会计准则的要求,对投资项目进行准确地会计核算、记录与报告,确定合理的会计政策,准确反映企业投资的真实状况。
二是企业应当妥善保管投资合同、协议、备忘录、出资证明等重要的法律文书。
三是企业应当建立投资管理台账,详细记录投资对象、金额、期限等情况,作为企业重要的档案资料以备查用。
四是企业应当密切关注投资项目的营运情况,一旦出现财务状况恶化、市价大幅下跌等情形,必须按会计准则的要求,合理计提减值准备。
第四节 资金日常运营活动的主要流程及主要风险
一、主要内容及主要流程
资金预算管理;
货币资金实物管理:库存现金管理、银行存款及账户管理、票据管理、资金往来与欠款管理;
资金收支管理。
二、关键控制点、控制目标与控制措施

第二章 采购业务内部控制实务

第一节 采购业务的主要流程
采购,是指企业购买物资(或接受劳务)及支付款项等相关活动。其中,物资主要包括企业的原材料、商品、工程物资、固定资产等;服务采购是指对除物资以外的其他需求对象进行获取的过程,《政府采购品目分类表》将服务概括为印刷出版、专业咨询、工程监理、工程设计、信息技术的开发设计、维修、保险、租赁交通工具的维护保障、会议培训、物业管理和其他服务等十一个大项。

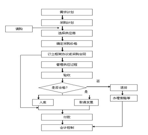
采购业务的业务流程示例
第二节 采购业务各环节的主要风险及控制措施
一、关键控制点1:编制需求计划和采购计划
该环节的主要风险是:
需求或采购计划不合理、不按实际需求安排采购或随意超计划采购,甚至与企业生产经营计划不协调等。
主要管控措施:
第一,生产、经营、项目建设等部门,应当根据实际需求准确、及时编制需求计划。
第二,采购计划是企业年度生产经营计划的一部分,在制定年度生产经营计划过程中,企业应当根据发展目标实际需要,结合库存和在途情况,科学安排采购计划,防止采购过高或过低。
第三,采购计划应纳入采购预算管理,经相关负责人审批后,作为企业刚性指令严格执行。
二、关键控制点2:请购
该环节的主要风险是:
缺乏采购申请制度,请购未经适当审批或超越授权审批,可能导致采购物资过量或短缺,影响企业正常生产经营。
主要管控措施:
第一,建立采购申请制度,依据购买物资或接受劳务的类型,确定归口管理部门,授予相应的请购权,明确相关部门或人员的职责权限及相应的请购程序。
第二,具有请购权的部门对于预算内采购项目,应当严格按照预算执行进度办理请购手续,并根据市场变化提出合理采购申请。
第三,具备相应审批权限的部门或人员审批采购申请时,应重点关注采购申请内容是否准确、完整,是否符合生产经营需要,是否符合采购计划,是否在采购预算范围内等。
三、关键控制点3:选择供应商
该环节的主要风险是:
供应商选择不当,可能导致采购物资质次价高,甚至出现舞弊行为。
主要管控措施:
第一,建立科学的供应商评估和准入制度,对供应商资质信誉情况的真实性和合法性进行审查,确定合格的供应商清单,健全企业统一的供应商网络。
第二,采购部门应当按照公平、公正和竞争的原则,择优确定供应商,在切实防范舞弊风险的基础上,与供应商签订质量保证协议。
第三,建立供应商管理信息系统和供应商淘汰制度。
四、关键控制点4:确定采购价格
该环节的主要风险是:
采购定价机制不科学,采购定价方式选择不当,缺乏对重要物资品种价格的跟踪监控,引起采购价格不合理,可能造成企业资金损失。
主要管控措施:
第一,健全采购定价机制。
第二,建立采购价格数据库。
五、关键控制点5:订立框架协议或采购合同
该环节的主要风险是:
框架协议签订不当,可能导致物资采购不顺畅;未经授权对外订立采购合同,合同对方主体资格、履约能力等未达要求、合同内容存在重大疏漏和欺诈,可能导致企业合法权益受到侵害。
主要管控措施:
第一,对拟签订框架协议的供应商的主体资格、信用状况等进行风险评估;框架协议的签订应引入竞争制度。
第二,按照规定权限签署采购合同。
第三,对重要物资验收量与合同量之间允许的差异,应当做出统一规定。
六、关键控制点6:管理供应过程
该环节的主要风险是:
缺乏对采购合同履行情况的有效跟踪,运输方式选择不合理,忽视运输过程保险风险,可能导致采购物资损失或无法保证供应。
主要管控措施:
第一,依据采购合同中确定的主要条款跟踪合同履行情况。
第二,对重要物资建立并执行合同履约过程中的巡视、点检和监造制度。
第三,根据生产建设进度和采购物资特性等因素,选择合理的运输工具和运输方式,办理运输、投保等事宜。
第四,实行全过程的采购登记制度或信息化管理,确保采购过程的可追溯性。
七、关键控制点7:验收
该环节的主要风险是:
验收标准不明确、验收程序不规范、对验收中存在的异常情况不作处理,可能造成账实不符、采购物资损失。
主要管控措施:
第一,制定明确的采购验收标准,结合物资特性确定必检物资目录,规定此类物资出具质量检验报告后方可入库。
第二,验收机构或人员应当根据采购合同及质量检验部门出具的质量检验证明,重点关注采购合同、发票等原始单据与采购物资的数量、质量、规格型号等核对一致。
第三,对于验收过程中发现的异常情况,比如无采购合同或大额超采购合同的物资、超采购预算采购的物资、毁损的物资等,验收机构或人员应当立即向企业有权管理的相关机构报告,相关机构应当查明原因并及时处理。
八、关键控制点8:付款
该环节的主要风险是:
付款审核不严格、付款方式不恰当、付款金额控制不严,可能导致企业资金损失或信用受损。
主要管控措施:
第一,严格审查采购发票等票据的真实性、合法性和有效性,判断采购款项是否确实应予以支付。
第二,合理选择付款方式。
第三,加强预付账款和定金的管理。
九、关键控制点9:会计控制
该环节的主要风险是:
缺乏有效的采购会计系统控制,未能全面真实地记录和反映企业采购各环节的资金流和实物流情况,相关会计记录与相关采购记录、仓储记录不一致,可能导致企业采购业务未能如实反映,以及采购物资和资金受损。
主要管控措施:
第一,加强对购买、验收、付款业务的会计系统控制,详细记录供应商情况、采购申请、采购合同、采购通知、验收证明、入库凭证、退货情况、商业票据、款项支付等情况,做好采购业务各环节的记录,确保会计记录、采购记录与仓储记录核对一致。
第二,指定专人通过函证等方式,定期向供应商寄发对账函,核对应付账款、应付票据、预付账款等往来款项,对供应商提出的异议应及时查明原因,报有权管理的部门或人员批准后,做出相应调整。
十、关键控制点10:采购业务的后评估
建立采购业务后评估制度,定期对物资需求计划、采购计划、采购渠道、采购价格、采购质量、采购成本、协调或合同签约与履行情况等物资采购供应活动进行专项评估和综合分析,及时发现采购业务薄弱环节,优化采购流程,同时,将物资需求计划管理、供应商管理、储备管理等方面的关键指标纳入业绩考核体系,促进物资采购与生产、销售等环节的有效衔接,不断防范采购风险,全面提升采购效能。
第三章 合同管理内部控制实务

第一节 合同管理的主要流程
合同是企业与自然人、法人及其他组织等平等主体之间设立、变更、终止民事权利义务关系的协议。

合同管理的业务流程示例
第二节 合同管理各环节的主要风险及控制措施
一、关键控制点1:合同调查
该环节的主要风险是:
忽视被调查对象的主体资格审查,对方当事人不具有相应民事权利能力和民事行为能力,或不具备特定资质,或与无权代理人、无处分权代理人签订合同,导致合同无效,或引发潜在风险;在合同签订前错误判断被调查对象的信用状况,或在合同履行过程中没有持续关注对方的资信变化,致使企业蒙受损失;对被调查对象的履约能力给出不当评价,导致合同对方当事人难以满足生产经营需要。
主要管控措施:
第一,审查被调查对象的身份证件、法人登记证书、资质证明、授权委托书等证明原件,必要时,可通过发证机关查询证书的真实性和合法性,在充分收集相关证据的基础上评价主体资格是否恰当。
第二,获取调查对象经审计的财务报告、以往交易记录等财务和非财务信息,分析其获利能力、偿债能力和营运能力,评估其财务风险和信用状况,并在合同履行过程中持续关注其资信变化,建立和及时更新合同对方的商业信用档案。
第三,对被调查对象进行现场调查,实地了解和全面评估其生产能力、技术水平、产品类别和质量等生产经营情况,分析其合同履约能力。
第四,与被调查对象的主要供应商、客户、开户银行、主管税务机关和工商管理部门等沟通,了解其生产经营、商业信誉、履约能力等情况。
二、关键控制点2:合同谈判
该环节的主要风险是:
忽略合同重大问题或在重大问题上做出不恰当让步;谈判经验不足,缺乏技术、法律和财务知识的支撑,导致企业利益受损;泄露本企业谈判策略,导致企业在谈判中处于不利地位。
主要管控措施:
第一,收集谈判对手资料,充分熟悉谈判对手情况,做到知己知彼;研究国家相关法律法规、行业监管、产业政策、同类产品或服务价格等与谈判内容相关的信息,正确制定本企业谈判策略。
第二,关注合同核心内容、条款和关键细节。具体包括合同标的的数量、质量或技术标准,合同价格的确定方式与支付方式,履约期限和方式,违约责任和争议的解决方法、合同变更或解除条件等。
第三,对于影响重大、涉及较高专业技术或法律关系复杂的合同,组织法律、技术、财会等专业人员参与谈判,充分发挥团队智慧,及时总结谈判过程中的得失,研究确定下一步谈判策略。
第四,必要时可聘请外部专家参与相关工作,并充分了解外部专家的专业资质、胜任能力和职业道德情况。
第五,加强保密工作,建立严格的责任追究制度。
第六,对谈判过程中的重要事项和参与谈判人员的主要意见,予以记录并妥善保存,作为避免合同舞弊的重要手段和责任追究的依据。
三、关键控制点3:合同文本拟定
该环节的主要风险是:
选择不恰当的合同形式;合同与国家法律法规、行业产业政策、企业总体战略目标或特定业务经营目标发生冲突;合同内容和条款不完整、表述不严谨、不准确,或存在重大疏漏和欺诈,导致企业合法利益受损;有意拆分合同、规避合同管理规定等;对于合同文本须报经国家有关主管部门审查或备案的,未履行相应程序。
主要管控措施:
第一,企业对外发生经济行为,除即时结清方式外,应当订立书面合同。
第二,严格审核合同需求与国家法律法规、产业政策、企业整体战略目标的关系,保证其协调一致;考察合同是否以生产经营计划、项目立项书等为依据,确保完成具体业务经营目标。
第三,合同文本一般由业务承办部门起草,法律部门审核;重大合同或法律关系复杂的特殊合同应当由法律部门参与起草;国家或行业有合同示范文本的,可以优先选用,但对涉及权利义务关系的条款应当进行认真审查,并根据实际情况进行适当修改。各部门应当各司其职,保证合同内容和条款的完整准确。
第四,通过统一归口管理和授权审批制度,严格合同管理,防止通过化整为零等方式故意规避招标的做法和越权行为。
第五,由签约对方起草的合同,企业应当认真审查,确保合同内容准确反映企业诉求和谈判达成的一致意见,特别留意“其他约定事项”等需要补充填写的栏目,如不存在其他约定事项时注明“此处空白”或“无其他约定”,防止合同后续被篡改。
第六,合同文本须报经国家有关主管部门审查或备案的,应当履行相应程序。
四、关键控制点4:合同审核
该环节的主要风险是:
合同审核人员因专业素质或工作态度等原因,未能发现合同文本中的不当内容和条款;审核人员虽然通过审核发现问题但未提出恰当的修订意见;合同起草人员没有根据审核人员的改进意见修改合同,导致合同中的不当内容和条款未被纠正。
主要管控措施:
第一,审核人员应当对合同文本的合法性、经济性、可行性和严密性进行重点审核,关注合同的主体、内容和形式是否合法,合同内容是否符合企业的经济利益,对方当事人是否具有履约能力,合同权利和义务、违约责任和争议解决条款是否明确等。
第二,建立会审制度,对影响重大或法律关系复杂的合同文本,组织财会部门、内部审计部、法律部、业务关联的相关部门进行审核,各相关部门应当认真履行职责。
第三,认真分析研究,慎重对待审核意见,对审核意见准确无误地加以记录,必要时对合同条款做出修改并再次提交审核。
五、关键控制点5:合同签署
该环节的主要风险是:
超越权限签订合同,合同印章管理不当,签署后的合同被篡改,因手续不全导致合同无效等。
主要管控措施:
第一,按照规定的权限和程序与对方当事人签署合同。对外正式对外订立的合同应当由企业法定代表人或由其授权的代理人签名或加盖有关印章。授权签署合同的,应当签署授权委托书。
第二,严格合同专用章保管制度,合同经编号、审批及企业法定代表人或由其授权的代理人签署后,方可加盖合同专用章。用印后保管人应当立即收回,并按要求妥善保管,以防止他人滥用。保管人应当记录合同专用章使用情况以备查,如果发生合同专用章遗失或被盗现象,应当立即报告公司负责人并采取妥善措施,如向公安机关报案、登报声明作废等,以最大限度消除可能带来的负面影响。
第三,采取恰当措施,防止已签署的合同被篡改,如在合同各页码之间加盖骑缝章、使用防伪印记、使用不可编辑的电子文档格式等。
第四,按照国家有关法律、行政法规规定,需办理批准、登记等手续之后方可生效的合同,企业应当及时按规定办理相关手续。
六、关键控制点6:合同履行
该环节的主要风险是:
本企业或合同对方当事人没有恰当地履行合同中约定的义务;合同生效后,对合同条款未明确约定的事项没有及时协议补充,导致合同无法正常履行;在合同履行过程中,未能及时发现已经或可能导致企业利益受损情况,或未能采取有效措施;合同纠纷处理不当,导致企业遭受外部处罚、诉讼失败,损害企业利益、信誉和形象等。
主要管控措施:
第一,强化对合同履行情况及效果的检查、分析和验收,全面适当执行本企业义务,敦促对方积极执行合同,确保合同全面有效履行。
第二,对合同对方的合同履行情况实施有效监控,一旦发现有违约可能或违约行为,应当及时提示风险,并立即采取相应措施将合同损失降到最低。
第三,根据需要及时补充、变更甚至解除合同。
第四,加强合同纠纷管理。
七、关键控制点7:合同结算
该环节的主要风险是:
违反合同条款,未按合同规定期限、金额或方式付款;疏于管理,未能及时催收到期合同款项;在没有合同依据的情况下盲目付款等。
主要管控措施:
第一,财会部门应当在审核合同条款后办理结算业务,按照合同规定付款,及时催收到期欠款。
第二,未按合同条款履约或应签订书面合同而未签订的,财会部门有权拒绝付款,并及时向企业有关负责人报告。
八、关键控制点8:合同登记
该环节的主要风险是:
合同档案不全,合同泄密,合同滥用等。
主要管控措施:
第一,合同管理部门应当加强合同登记管理,充分利用信息化手段,定期对合同进行统计、分类和归档,详细登记合同的订立、履行和变更、终结等情况,合同终结应及时办理销号和归档手续,以实行合同的全过程封闭管理。
第二,建立合同文本统一分类和连续编号制度,以防止或及早发现合同文本的遗失。
第三,加强合同信息安全保密工作,未经批准,任何人不得以任何形式泄露合同订立与履行过程中涉及的国家或商业秘密。
第四,规范合同管理人员职责,明确合同流转、借阅和归还的职责权限和审批程序等有关要求。
九、关键控制点9:合同管理的后评估
建立合同管理的后评估制度,至少于每年年末对合同履行的总体情况和重大合同履行的具体情况进行分析评估,对分析评估中发现合同履行中存在的不足,应当及时采取有效措施加以改进。
第四章 全面预算管理内部控制实务

第一节 全面预算管理的主要流程
全面预算是指企业对一定期间的经营活动、投资活动、财务活动等做出的预算安排。全面预算作为一种全方位、全过程、全员参与编制与实施的预算管理模式,凭借其计划、协调、控制、激励、评价等综合管理功能,整合和优化配置企业资源,提升企业运行效率,成为促进企业实现发展战略的重要抓手。
全面预算组织领导与运行体制健全,是防止预算管理松散、随意,预算编制、执行、考核等各环节流于形式,预算管理的作用得不到有效发挥的关键。为此,全面预算指引提出了明确的控制要求,即:企业应当加强对全面预算工作的组织领导,明确预算管理体制以及各预算执行单位的职责权限、授权批准程序和工作协调机制。
一、健全预算管理体制
企业设置全面预算管理体制,应遵循合法科学、高效有力、经济适度、全面系统、权责明确等基本原则,一般具备全面预算管理决策机构、工作机构和执行单位3个层次的基本架构。
(一)全面预算管理决策机构---预算管理委员会
企业应当设立预算管理委员会,作为专门履行全面预算管理职责的决策机构。预算管理委员会成员由企业负责人及内部相关部门负责人组成,总会计师或分管会计工作的负责人应当协助企业负责人负责企业全面预算管理工作的组织领导。具体而言,预算管理委员会一般由企业负责人(董事长或总经理)任主任,总会计师(或财务总监、分管财会工作的副总经理)任副主任,其成员一般还包括各副总经理、主要职能部门(财务、战略发展、生产、销售、投资、人力资源等部门)、分(子)公司负责人等。
预算管理委员会的主要职责一般是:
1.制定颁布企业全面预算管理制度,包括预算管理的政策、措施、办法、要求等;
2.根据企业战略规划和年度经营目标,拟定预算目标,并确定预算目标分解方案、预算编制方法和程序;
3.组织编制、综合平衡预算草案;
4.下达经批准的正式年度预算;
5.协调解决预算编制和执行中的重大问题;
6.审议预算调整方案,依据授权进行审批;
7.审议预算考核和奖惩方案;
8.对企业全面预算总的执行情况进行考核;
9.其他全面预算管理事宜。
(二)全面预算管理工作机构
由于预算管理委员会一般为非常设机构,企业应当在该委员会下设立预算管理工作机构,由其履行预算管理委员会的日常管理职责。预算管理工作机构一般设在财会部门,其主任一般由总会计师(或财务总监、分管财会工作的副总经理)兼任,工作人员除了财务部门人员外,还应有计划、人力资源、生产、销售、研发等业务部门人员参加。
预算管理工作机构的主要职责一般是:
1.拟订企业各项全面预算管理制度,并负责检查落实预算管理制度的执行;
2.拟定年度预算总目标分解方案及有关预算编制程序、方法的草案,报预算管理委员会审定;
3.组织和指导各级预算单位开展预算编制工作;
4.预审各预算单位的预算初稿,进行综合平衡,并提出修改意见和建议;
5.汇总编制企业全面预算草案,提交预算管理委员会审查;
6.跟踪、监控企业预算执行情况;
7.定期汇总、分析各预算单位预算执行情况,并向预算管理委员会提交预算执行分析报告,为委员会进一步采取行动拟定建议方案;
8.接受各预算单位的预算调整申请,根据企业预算管理制度进行审查,集中制定年度预算调整方案,报预算管理委员会审议;
9.协调解决企业预算编制和执行中的有关问题;
10.提出预算考核和奖惩方案,报预算管理委员会审议;
11.组织开展对企业二级预算执行单位(企业内部各职能部门、所属分(子)公司等,下同)预算执行情况的考核,提出考核结果和奖惩建议,报预算管理委员会审议;
12.预算管理委员会授权的其他工作。
(三)全面预算执行单位
全面预算执行单位是指根据其在企业预算总目标实现过程中的作用和职责划分的,承担一定经济责任,并享有相应权利和利益的企业内部单位,包括企业内部各职能部门、所属分(子)公司等。企业内部预算责任单位的划分应当遵循分级分层、权责利相结合、责任可控、目标一致的原则,并与企业的组织机构设置相适应。根据权责范围,企业内部预算责任单位可以分为投资中心、利润中心、成本中心、费用中心和收入中心。预算执行单位在预算管理部门(指预算管理委员会及其工作机构,下同)的指导下,组织开展本部门或本企业全面预算的编制工作,严格执行批准下达的预算。
各预算执行单位的主要职责一般是:
1.提供编制预算的各项基础资料;
2.负责本单位全面预算的编制和上报工作;
3.将本单位预算指标层层分解,落实到各部门、各环节和各岗位;
4.严格执行经批准的预算,监督检查本单位预算执行情况;
5.及时分析、报告本单位的预算执行情况,解决预算执行中的问题;
6.根据内外部环境变化及企业预算管理制度,提出预算调整申请;
7.组织实施本单位内部的预算考核和奖惩工作;
8.配合预算管理部门做好企业总预算的综合平衡、执行监控、考核奖惩等工作;
9.执行预算管理部门下达的其他预算管理任务。
各预算执行单位负责人应当对本单位预算的执行结果负责。
二、明确各环节授权批准程序和工作协调机制
在建立健全全面预算管理体制的基础上,企业应当进一步梳理、制定预算管理工作流程,按照不相容职务相互分离的原则细化各部门、各岗位在预算管理体系中的职责、分工与权限,明确预算编制、执行、分析、调整、考核各环节的授权批准制度与程序。预算管理工作各环节的不相容岗位一般包括:预算编制与预算审批、预算审批与预算执行、预算执行与预算考核。
在全面预算管理各个环节中,预算管理部门主要起决策、组织、领导、协调、平衡的作用。企业可以根据自身的组织结构、业务特点和管理需要,责成内部生产、市场、投资、技术、人力资源等各预算归口管理部门负责所归口管理预算的编制、执行监控、分析等工作,并配合预算管理部门做好企业总预算综合平衡、执行监控、分析、考核等工作。
第二节 全面预算管理各环节的主要风险及控制措施
企业全面预算业务的基本流程一般包括预算编制、预算执行和预算考核3个阶段。其中,预算编制阶段包括预算编制、预算审批、预算下达等具体环节;预算执行阶段涉及预算指标分解和责任落实、预算执行控制、预算分析、预算调整等具体环节。

一、预算编制
预算编制是企业实施全面预算管理的起点。
预算编制环节的主要风险是:
第一,预算编制以财务部门为主,业务部门参与度较低,可能导致预算编制不合理,预算管理责、权、利不匹配;预算编制范围和项目不全面,各个预算之间缺乏整合,可能导致全面预算难以形成。
第二,预算编制所依据的相关信息不足,可能导致预算目标与战略规划、经营计划、市场环境、企业实际等相脱离;预算编制基础数据不足,可能导致预算编制准确率降低。
第三,预算编制程序不规范,横向、纵向信息沟通不畅,可能导致预算目标缺乏准确性、合理性和可行性。
第四,预算编制方法选择不当,或强调采用单一的方法,可能导致预算目标缺乏科学性和可行性。
第五,预算目标及指标体系设计不完整、不合理、不科学,可能导致预算管理在实现发展战略和经营目标、促进绩效考评等方面的功能难以有效发挥。
第六,编制预算的时间太早或太晚,可能导致预算准确性不高,或影响预算的执行。
主要控制措施:
第一,全面性控制。一是明确企业各个部门、单位的预算编制责任,使企业各个部门、单位的业务活动全部纳入预算管理;二是将企业经营、投资、财务等各项经济活动的各个方面、各个环节都纳入预算编制范围,形成由经营预算、投资预算、筹资预算、财务预算等一系列预算组成的相互衔接和勾稽的综合预算体系。
第二,编制依据和基础控制。一是制定明确的战略规划,并依据战略规划制定年度经营目标和计划,作为制定预算目标的首要依据,确保预算编制真正成为战略规划和年度经营计划的年度具体行动方案;二是深入开展对企业外部环境的调研和预测,包括对企业预算期内客户需求、同行业发展等市场环境的调研,以及对宏观经济政策等社会环境的调研,确保预算编制以市场预测为依据,与市场、社会环境相适应;三是深入分析企业上一期间的预算执行情况,充分预计预算期内企业资源状况、生产能力、技术水平等自身环境的变化,确保预算编制符合企业生产经营活动的客观实际;四是重视和加强预算编制基础管理工作,包括历史资料记录、定额制定与管理、标准化工作、会计核算等,确保预算编制以可靠、翔实、完整的基础数据为依据。
第三,编制程序控制。企业应当按照上下结合、分级编制、逐级汇总的程序,编制年度全面预算。其基本步骤及其控制为:一是建立系统的指标分解体系,并在与各预算责任中心进行充分沟通的基础上分解下达初步预算目标;二是各预算责任中心按照下达的预算目标和预算政策,结合自身特点以及预测的执行条件,认真测算并提出本责任中心的预算草案,逐级汇总上报预算管理工作机构;三是预算管理工作机构进行充分协调、沟通,审查平衡预算草案;四是预算管理委员会应当对预算管理工作机构在综合平衡基础上提交的预算方案进行研究论证,从企业发展全局角度提出进一步调整、修改的建议,形成企业年度全面预算草案,提交董事会;五是董事会审核全面预算草案,确保全面预算与企业发展战略、年度生产经营计划相协调。
第四,编制方法控制。企业应当本着遵循经济活动规律,充分考虑符合企业自身经济业务特点、基础数据管理水平、生产经营周期和管理需要的原则,选择或综合运用固定预算、弹性预算、滚动预算等方法编制预算。
第五,预算目标及指标体系设计控制。一是按照“财务指标为主体、非财务指标为补充”的原则设计预算指标体系;二是将企业的战略规划、经营目标体现在预算指标体系中;三是将企业产、供、销、投融资等各项活动的各个环节、各个方面的内容都纳入预算指标体系;四是将预算指标体系与绩效评价指标协调一致;五是按照各责任中心在工作性质、权责范围、业务活动特点等方面的不同,设计不同或各有侧重的预算指标体系。
第六,预算编制时间控制。企业可以根据自身规模大小、组织结构和产品结构的复杂性、预算编制工具和熟练程度、全面预算开展的深度和广度等因素,确定合适的全面预算编制时间,并应当在预算年度开始前完成全面预算草案的编制工作。
二、预算审批
该环节的主要风险是:
全面预算未经适当审批或超越授权审批,可能导致预算权威性不够、执行不力,或可能因出现重大差错、舞弊而导致损失。
主要控制措施:
企业全面预算应当按照《公司法》等相关法律法规及企业章程的规定报经审议批准。
三、预算下达
该环节的主要风险是:
全面预算下达不力,可能导致预算执行或考核无据可查。
主要控制措施:
企业全面预算经审议批准后应及时以文件形式下达执行。
四、预算指标分解和责任落实
该环节的主要风险是:
预算指标分解不够详细、具体,可能导致企业的某些岗位和环节缺乏预算执行和控制依据;预算指标分解与业绩考核体系不匹配,可能导致预算执行不力;预算责任体系缺失或不健全,可能导致预算责任无法落实,预算缺乏强制性与严肃性;预算责任与执行单位或个人的控制能力不匹配,可能导致预算目标难以实现。
主要控制措施:
第一,企业全面预算一经批准下达,各预算执行单位应当认真组织实施,将预算指标层层分解,横向将预算指标分解为若干相互关联的因素,寻找影响预算目标的关键因素并加以控制;纵向将各项预算指标层层分解落实到最终的岗位和个人,明确责任部门和最终责任人;时间上将年度预算指标分解细化为季度、月度预算,通过实施分期预算控制,实现年度预算目标。
第二,建立预算执行责任制度,对照已确定的责任指标,定期或不定期地对相关部门及人员责任指标完成情况进行检查,实施考评。可以通过签订预算目标责任书等形式明确各预算执行部门的预算责任。
第三,分解预算指标和建立预算执行责任制应当遵循定量化、全局性、可控性原则。
即:预算指标的分解要明确、具体,便于执行和考核;预算指标的分解要有利于企业经营总目标的实现;赋予责任部门和责任人的预算指标应当是通过该责任部门或责任人的努力可以达到的,责任部门或责任人以其责权范围为限,对预算指标负责。
五、预算执行控制
该环节的主要风险是:
缺乏严格的预算执行授权审批制度,可能导致预算执行随意;预算审批权限及程序混乱,可能导致越权审批、重复审批,降低预算执行效率和严肃性;预算执行过程中缺乏有效监控,可能导致预算执行不力,预算目标难以实现;缺乏健全有效的预算反馈和报告体系,可能导致预算执行情况不能及时反馈和沟通,预算差异得不到及时分析,预算监控难以发挥作用。
主要控制措施:
第一,加强资金收付业务的预算控制,及时组织资金收入,严格控制资金支付,调节资金收付平衡,防范支付风险。
第二,严格资金支付业务的审批控制,及时制止不符合预算目标的经济行为,确保各项业务和活动都在授权的范围内运行。企业应当就涉及资金支付的预算内事项、超预算事项、预算外事项建立规范的授权批准制度和程序,避免越权审批、违规审批、重复审批现象的出现。对于预算内非常规或金额较大事项,应经过较高的授权批准层(如总经理)审批。对于超预算或预算外事项,应当实行严格、特殊的审批程序,一般须报经总经理办公会或类似权力机构审批;金额较大的,还应报经预算管理委员会或董事会审批。预算执行单位提出超预算或预算外资金支付申请,应当提供有关发生超预算或预算外支付的原因、依据、金额测算等资料。
第三,建立预算执行实时监控制度,及时发现和纠正预算执行中的偏差。确保企业办理采购与付款、销售与收款、成本费用、工程项目、对外投融资、研究与开发、信息系统、人力资源、安全环保、资产购置与维护等各项业务和事项,均符合预算要求;对于涉及生产过程和成本费用的,还应严格执行相关计划、定额、定率标准。
第四,建立重大预算项目特别关注制度。对于工程项目、对外投融资等重大预算项目,企业应当密切跟踪其实施进度和完成情况,实行严格监控。对于重大的关键性预算指标,也要密切跟踪、检查。
第五,建立预算执行情况预警机制,科学选择预警指标,合理确定预警范围,及时发出预警信号,积极采取应对措施。有条件的企业,应当推进和实施预算管理的信息化,通过现代电子信息技术手段控制和监控预算执行,提高预警与应对水平。
第六,建立健全预算执行情况内部反馈和报告制度,确保预算执行信息传输及时、畅通、有效。预算管理工作机构应当加强与各预算执行单位的沟通,运用财务信息和其他相关资料监控预算执行情况,采用恰当方式及时向预算管理委员会和各预算执行单位报告、反馈预算执行进度、执行差异及其对预算目标的影响,促进企业全面预算目标的实现。
六、预算分析
该环节的主要风险是:
预算分析不正确、不科学、不及时,可能削弱预算执行控制的效果,或可能导致预算考评不客观、不公平;对预算差异原因的解决措施不得力,可能导致预算分析形同虚设。
主要控制措施:
第一,企业预算管理工作机构和各预算执行单位应当建立预算执行情况分析制度,定期召开预算执行分析会议,通报预算执行情况,研究、解决预算执行中存在的问题,认真分析原因,提出改进措施。
第二,企业应当加强对预算分析流程和方法的控制,确保预算分析结果准确、合理。预算分析流程一般包括确定分析对象、收集资料、确定差异及分析原因、提出措施及反馈报告等环节。企业分析预算执行情况,应当充分收集有关财务、业务、市场、技术、政策、法律等方面的信息资料,根据不同情况分别采用比率分析、比较分析、因素分析等方法,从定量与定性两个层面充分反映预算执行单位的现状、发展趋势及其存在的潜力。
第三,企业应当采取恰当措施处理预算执行偏差。企业应针对造成预算差异的不同原因采取不同的处理措施:因内部执行导致的预算差异,应分清责任归属,与预算考评和奖惩挂钩,并将责任单位或责任人的改进措施的实际执行效果纳入业绩考核;因外部环境变化导致的预算差异,应分析该变化是否长期影响企业发展战略的实施,并作为下期预算编制的影响因素。
七、预算调整
该环节的主要风险是:
预算调整依据不充分、方案不合理、审批程序不严格,可能导致预算调整随意、频繁,预算失去严肃性和“硬约束”。
主要控制措施:
第一,明确预算调整条件。由于市场环境、国家政策或不可抗力等客观因素,导致预算执行发生重大差异确需调整预算的,应当履行严格的审批程序。企业应当在有关预算管理制度中明确规定预算调整的条件。
第二,强化预算调整原则。一是预算调整应当符合企业发展战略、年度经营目标和现实状况,重点放在预算执行中出现的重要的、非正常的、不符合常规的关键性差异方面;二是预算调整方案应当客观、合理、可行,在经济上能够实现最优化;三是预算调整应当谨慎,调整频率应予以严格控制,年度调整次数应尽量少。
第三,规范预算调整程序,严格审批。调整预算一般由预算执行单位逐级向预算管理委员会提出书面申请,详细说明预算调整理由、调整建议方案、调整前后预算指标的比较、调整后预算指标可能对企业预算总目标的影响等内容。预算管理工作机构应当对预算执行单位提交的预算调整报告进行审核分析,集中编制企业年度预算调整方案,提交预算管理委员会。预算管理委员会应当对年度预算调整方案进行审议,根据预算调整事项性质或预算调整金额的不同,根据授权进行审批,或提交原预算审批机构审议批准,然后下达执行。企业预算管理委员会或董事会审批预算调整方案时,应当依据预算调整条件,并考虑预算调整原则严格把关,对于不符合预算调整条件的,坚决予以否决;对于预算调整方案欠妥的,应当协调有关部门和单位研究改进方案,并责成预算管理工作机构予以修改后再履行审批程序。
八、预算考核
该环节的主要风险是:
预算考核不严格、不合理、不到位,可能导致预算目标难以实现、预算管理流于形式。其中,预算考核是否合理受到考核主体和对象的界定是否合理、考核指标是否科学、考核过程是否公开透明、考核结果是否客观公正、奖惩措施是否公平合理且能够落实等因素的影响。
主要控制措施:
第一,建立健全预算执行考核制度。一是建立严格的预算执行考核制度,对各预算执行单位和个人进行考核,将预算目标执行情况纳入考核和奖惩范围,切实做到有奖有惩、奖惩分明。二是制定有关预算执行考核的制度或办法,并认真、严格地组织实施。三是定期组织实施预算考核,预算考核的周期一般应当与年度预算细分周期相一致,即一般按照月度、季度实施考评,预算年度结束后再进行年度总考核。
第二,合理界定预算考核主体和考核对象。预算考核主体分为两个层次:预算管理委员会和内部各级预算责任单位。预算考核对象为企业内部各级预算责任单位和相关个人。界定预算考核主体和考核对象应当主要遵循以下原则:一是上级考核下级原则,即由上级预算责任单位对下级预算责任单位实施考核;二是逐级考核原则,即由预算执行单位的直接上级对其进行考核,间接上级不能隔级考核间接下级;三是预算执行与预算考核相互分离原则,即预算执行单位的预算考核应由其直接上级部门来进行,而绝不能自己考核自己。
第三,科学设计预算考核指标体系。应主要把握以下原则:预算考核指标要以各责任中心承担的预算指标为主,同时本着相关性原则,增加一些全局性的预算指标和与其关系密切的相关责任中心的预算指标;考核指标应以定量指标为主,同时根据实际情况辅之以适当的定性指标;考核指标应当具有可控性、可达到性和明晰性。
第四,按照公开、公平、公正原则实施预算考核。一是考核程序、标准、结果要公开。企业应当将全面预算考核程序、考核标准、奖惩办法、考核结果等及时公开。二是考核结果要客观公正。预算考核应当以客观事实作为依据。预算执行单位上报的预算执行报告是预算考核的基本依据,应当经本单位负责人签章确认。企业预算管理委员会及其工作机构定期组织预算执行情况考核时,应当将各预算执行单位负责人签字上报的预算执行报告和已掌握的动态监控信息进行核对,确认各执行单位预算完成情况。必要时,实行预算执行情况内部审计制度。三是奖惩措施要公平合理并得以及时落实。
预算考核的结果应当与各执行单位以及员工的薪酬、职位等进行挂钩,实施预算奖惩。企业设计预算奖惩方案时,应当以实现全面预算目标为首要原则,同时还应遵循公平合理、奖罚并存的原则。奖惩方案要注意各部门利益分配的合理性,要根据各部门承担的工作难易程度和技术含量合理确定奖励差距。
要奖罚并举,不能只奖不罚,并防止奖惩实施中的人情添加因素。
第五章 不相容职责内部控制实务
不相容职务,是指在经济业务处理过程中,集中一人办理容易产生漏洞和弊端的两项或两项以上的职务。例如,一名员工既负责签发支票、记录支票登记簿,又负责企业银行账的对账工作,那么如果该员工伪造签名、贪污企业款项,他就有可能隐瞒对贪污款项的支票记录,而且又因掌管对账工作,可以使得舞弊行为被隐瞒而不被发现。这样,上述签发支票、记录支票登记簿与银行对两种职务就成为不相容职务。
不相容职务分离控制,概括而言,即经济业务的授权者与执行者要分离,执行者与记录者、监督者要分离,物资财产的保管者与使用者、与记录者要分离。不相容职务分离的核心是内部牵制。企业在设计内部控制制度时,首先要确定哪些岗位和职务是不相容的;其次要明确规定各个机构和岗位的职责权限,使不相容岗位和职务之间能够相互监督、相互制约,形成有效的制衡机制。不相容岗位是指设置的岗位不能交叉,不能重叠,不能由同一个人担任。货币资金、实物资产、对外投资、工程项目、采购与付款、筹资、销售与收款、成本与费用、担保等所有经济业务的会计控制,按不相容职务相互分离的要求,必须合理设计会计及相关工作岗位,明确职责权限,形成相互制衡机制。
企业的经济业务活动一般可划分为五个步骤,即授权、签发、核准、执行和记录。如果上述几个步骤分别由不同的人员(或部门)实施,就能够保证不相容职务相分离。无论各行各业,从总体上看不相容职务主要有五种:授权批准职务、业务经办职务、会计记录职务、财产保管职务、稽核检查职务。
不相容职务相分离制度建立的基本原则为:
授权批准职务与业务经办职务分离;
业务经办职务与稽核检查职务分离;
业务经办职务与会计记录职务分离;
财产保管职务与会计记录职务分离;
业务经办职务与财产保管职务分离。
1.授权批准职务与业务经办职务分离
例如,有权决策或审批材料采购的人员不能兼任采购员职务。但在实际工作多有权决定或审批采购事项的人可以亲自去采购。
2.业务经办职务与稽核检查职务分离
比如,财产保管职务与财产稽核职务相分离,采购职务与验收、付款职务相分离,现金保管职务、会计记账职务与审计职务相分离。这样可以做到财产保管、采购、出纳、会计等业务执行人员都受到应有的监督。同时也必须注意使稽核、验收、审计人员处于客观、独立、超脱的地位,以保证监督的质量。业务经办职务与稽核检查职务相分离,这样使得业务经办人员有所顾忌,因为有人会对他所经办事宜进行监督,这样就会督促业务经办人员更加尽职尽责地做好本职工作。这会提高公司内部控制的质量,保障公司各项业务的正常运作。
3.业务经办职务与会计记录职务分离
企业必须将业务执行职务与记录职务分离,不能让员工自己记录自己经办的业务。比如,销售收款的职务必须与开单入账职务分离,经办购进业务的采购职务应与负责将该项购进业务记入账册的会计职务分离。如果不进行职务分离,业务执行的过程和结果就不能得到记录时所应该进行的复核和确认。如会计与出纳分离就是这样的一个不相容职务分离。关于会计兼出纳而发生的贪污案有很多起。在1985年我国第一次颁布的《会计法》里,就把“会计不能兼出纳”用法律形式固定下来。业务经办职务与会计职务相分离是实施企业内部控制最基本的要求。
4.财产保管职务与会计记录职务分离
在规模较大、较正规的企事业单位,这一点做得较好,但有些单位在这一点做得很不够。这一方面是因为个别单位领导不重视,没有配备应有的会计人员,另一方面也有故意减少内部控制环节来谋取私利的可能。在一些小单位,虽然做到了出纳和会计不相容职务的分离,但财务人员对这一制度认识不足,过度相信对方,双方没有制衡机制,工作不分家,没有交接手续,出纳不在会计顶、会计忙了出纳帮,办理各种业务的印鉴满桌子乱放,会计可以替出纳收款,出纳可以帮会计记账。更有甚者,出纳会计互相抄写账本,很多年后,审计部门发现日记账和明细账错在相同的地方,归根到底是会计内部控制没搞好。所以必须建立货币资金及其他资产业务岗位责任制,明确岗位职责权限,配备合格会计人员,确保会计、出纳职务分离。还有的单位,同一个人负责固定资产和存货的保管与明细账卡的登记工作,时间长了,虽然表面上账实相符,但难免产生资产盘亏和流失;有的基层部门不在财务部门办理手续,就对资产进行随意处置。可见,如果不对保管这些财产物资和对其进行记录的职务进行分离,就会造成单位财产物资管理混乱、无账可查或错误记录,甚至造成财产物资的流失。
5.业务经办职务与财产保管职务分离
保管某些财产物资和核对实存数与财存数的职务要分离。例如,一公司员工小王既担任采购商品职务,同时又负责商品库存保管,那么这种人员安排就很有可能给公司造成一定的损失。因为这种情况下,管理上的疏漏极有可能给小王创造舞弊的机会,业务经办是他,保管也是他,职务上没有人对小王进行监督,那么他就很有可能为了一己私利中饱私囊,对商品的数量、价格进行虚报,从中获利。所以商品存货的保管、收发必须由专人负责,并建立账卡进行数量核算,相关人员不得兼任采购或销售,也不能担任会计部门有关存货总账、明细账的登记职务。同时,非实物保管人员应被限制接近资产,不得办理物资收发业务。商品存货的请领、审批、发放与记账工作必须相互独立,不能由一人包办。财产物资的保管与清查职务应分离,即应由会计部门组织,定期或不定期地查对账证、抽点实物,以保证账证相符、账账相符、账实相符。